吃辣影响长高?中国科学家破解矮小症发病机制,基因疗法可以治疗
01
在儿童内分泌疾病领域,特发性身材矮小症(ISS)长期困扰着全球30%-80%的矮小症患儿。这种病因不明的生长障碍不仅影响儿童身体发育,更可能导致持续终身的心理创伤。南昌大学附属第二医院骨科团队联合多国研究机构,在《自然通讯》发表突破性研究成果,首次揭示辣椒素饮食通过激活肠道炎症-外泌体miR-17-3p信号轴导致ISS的分子机制,并开发出靶向生长板的基因疗法,为全球2亿生活在高辣椒素消费区的儿童带来福音。

02
研究团队通过流行病学调查发现,中国湖南、江西等长江中上游地区ISS发病率显著高于其他区域。这些地区居民年均辣椒摄入量高达95-111公斤/人,与ISS发病率呈现显著正相关。在建立模拟人类饮食结构的辣椒素富集大鼠模型后,研究人员发现每日摄入0.01%辣椒素饲料的幼鼠在28天后出现显著生长迟缓,其生长板软骨细胞增殖率下降40%,骨形成标志物COL10A1、RUNX2表达降低50%以上。
机制研究揭示,辣椒素诱导的肠道微炎症通过NF-κB通路激活肠上皮细胞,导致外泌体中miR-17-3p表达异常升高。这种关键微小RNA通过血液运输富集于生长板软骨细胞,直接靶向抑制ZNF148/SOS1信号轴,使RAS/ERK和PI3K/AKT通路磷酸化水平下降60%,最终阻断软骨细胞增殖和肥大分化。值得注意的是,ISS患儿血浆外泌体miR-17-3p诊断效能AUC值达0.976,灵敏度98.13%,特异性89.62%,展现出优异的生物标志物潜力。

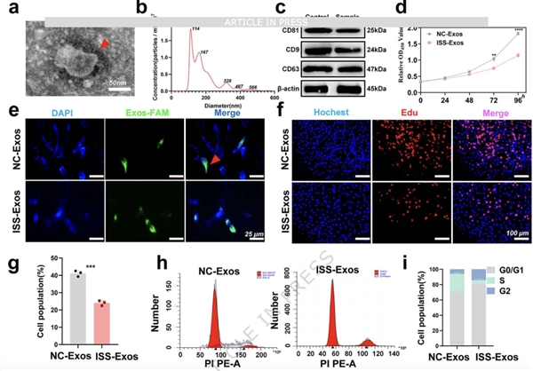
特发性矮小症(ISS)患儿来源的血浆外泌体可在体外抑制人正常软骨细胞增殖及骨形成
针对传统重组人生长激素(rhGH)治疗响应率低的临床困境(仅50%-60%患儿有效),研究团队创新性地开发出工程化外泌体ET-Exo-si-miR-17-3p-oeGH。该载体通过表面修饰II型胶原蛋白肽段实现生长板靶向,同时装载miR-17-3p干扰RNA和生长激素。动物实验显示,治疗组大鼠胫骨长度增长较模型组增加2.8倍,生长板厚度恢复至正常水平的85%。与传统全身给药相比,该疗法将生长激素在生长板的局部浓度提升3倍,而肝脏等外周器官蓄积量降低70%,显著提升治疗安全性。
研究数据揭示,中国六省(湘赣渝黔滇鄂)年辣椒消费总量达757万吨,覆盖2.8亿人口。ISS患儿粪便样本中miR-17-3p水平较健康对照升高3.2倍,炎症标志物TNF-α增加1.8倍,证实肠道炎症与ISS病理改变的直接关联。值得关注的是,未表现出明显胃肠道症状的"亚临床炎症"可能通过持续低水平的炎症因子释放影响骨骼发育,这为解释ISS隐匿性发病特征提供了新视角。
03
该研究成果具有三重突破:首先,提出饮食干预新策略,建议高危地区儿童控制辣椒摄入;其次,建立基于外泌体标志物的早期筛查体系,通过血液检测实现ISS早期预警;最重要的是,开发出全球首个生长板靶向基因疗法,将为传统激素治疗无效的患儿提供新选择。研究团队正在推进临床转化研究,预计未来3-5年可开展人体试验。
这项跨越基础研究与临床转化的创新成果,不仅破解了ISS百年难题的关键环节,更开创了"饮食-肠道菌群-基因表达"轴在儿科疾病研究的新范式。随着对环境-基因互作机制的深入解析,个性化营养干预与精准基因治疗的结合,或将彻底改变儿童生长发育疾病的诊疗格局。


