肥胖不只影响外观!《自然》子刊:肠道修复能力或大大减弱
肥胖是现代社会的重大健康问题之一。根据世界卫生组织数据,截至2022年,全球有43%的成年人达到超重标准,16%的人属于肥胖。然而,肥胖不仅是一种影响体形的状态,更是多种慢性疾病的危险因素,例如心血管疾病、糖尿病等。
此外,肥胖也与肠道炎症性疾病密切相关。流行病学研究发现,肥胖人群患炎症性肠病(IBD)的风险更高,且疾病预后更差。这表明,脂肪组织与肠道之间存在着某种“不健康的对话”,但具体的分子机制一直不明确。

图片来源:123RF
最近,《自然·代谢》期刊发表的一项研究揭开了其中的谜团:肥胖会通过一种名为脂肪细胞型脂肪酸结合蛋白(AFABP)的脂肪因子,干扰肠道干细胞内的铁稳态,从而抑制肠道修复。

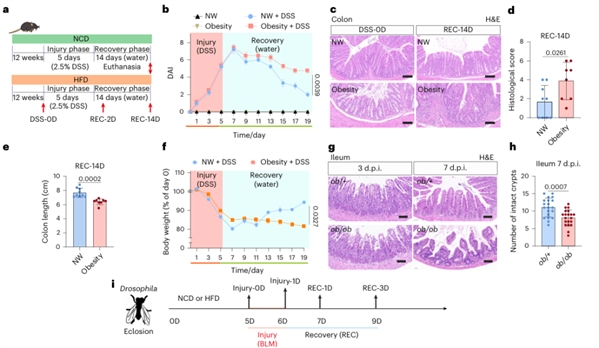
健康状态下,肠道内壁由一层不断更新的上皮细胞构成,而肠道干细胞(ISCs)则是上皮细胞源源不断再生的关键。这些干细胞会分化成多种功能细胞,维持肠道的完整性和功能。然而,研究者在小鼠中发现,高脂饮食诱导的肥胖小鼠在经历结肠炎后,肠道修复能力明显减弱。在恢复期第14天,肥胖小鼠表现出更严重的组织损伤和更短的结肠长度。
在果蝇模型中,研究者同样观察到了类似的结果。在高脂饮食喂养下的果蝇经历肠道损伤后,肠道干细胞的分化能力明显下降,肠道中的成熟细胞比例也显著减少。而来自肥胖人群样本培养的肠道类器官中,功能细胞数量也较健康人群更少。这些证据一致表明:肥胖会损害肠道干细胞的分化能力,从而阻碍肠道上皮的修复。

▲肥胖个体的肠道修复能力受损(图片来源:参考资料[1])
由于脂肪组织不仅参与能量储存,也承担了内分泌的职责。研究者猜测,肥胖状态下脂肪组织分泌的某些脂肪因子,可能是抑制肠道修复的“信使”。为此,研究人员首先尝试抑制了果蝇脂肪体的蛋白分泌过程,这一干预措施让高脂饮食果蝇的肠道再生功能得到了改善。
随后,他们进一步对肥胖小鼠的脂肪组织进行了分析,结果显示脂肪因子AFABP的表达水平有着显著提升。AFABP是一种负责细胞内脂肪酸运输的蛋白,在肥胖状态下会过量分泌进入血液循环。如果在健康小鼠的脂肪组织中特异性过度表达AFABP,它们也会产生肠道修复障碍。
但脂肪细胞分泌的AFABP,是如何远程影响肠道干细胞功能的呢?
这有赖于血液中另一个关键蛋白——负责铁运输的转铁蛋白(TSF)。当AFABP进入血液后,它会与TSF直接结合。这种结合会干扰正常的铁转运功能,并最终造成铁在肠道干细胞内异常积累。在肥胖小鼠的肠道干细胞所在区域,铁含量和相关蛋白表达也显著增加。随后,过度的铁会影响肠道干细胞分化所需的过氧化物酶体,最终导致成熟的肠道细胞不足。
至此,这项新研究系统地描绘了一条从肥胖到肠道修复障碍的完整分子通路。这不仅解释了肥胖相关肠道疾病风险增加的机理,也指出了多个潜在的治疗靶点:例如用AFABP抑制剂直接干预脂肪因子,或者用铁螯合剂纠正过度的铁累积。未来,针对这一通路的干预策略,或有望帮助肥胖人群获得更好的肠道健康状态。


